End User Interface
Feature Purpose:
Provides speed networking participants with an easy to use and easy to understand interface for their participation in the speed networking session
Working with this Feature:
End users do not require any special app. The interface is a web view accessible through the personalised emails each user receives so no log in is required either. Mobile and tablet views are also provided.

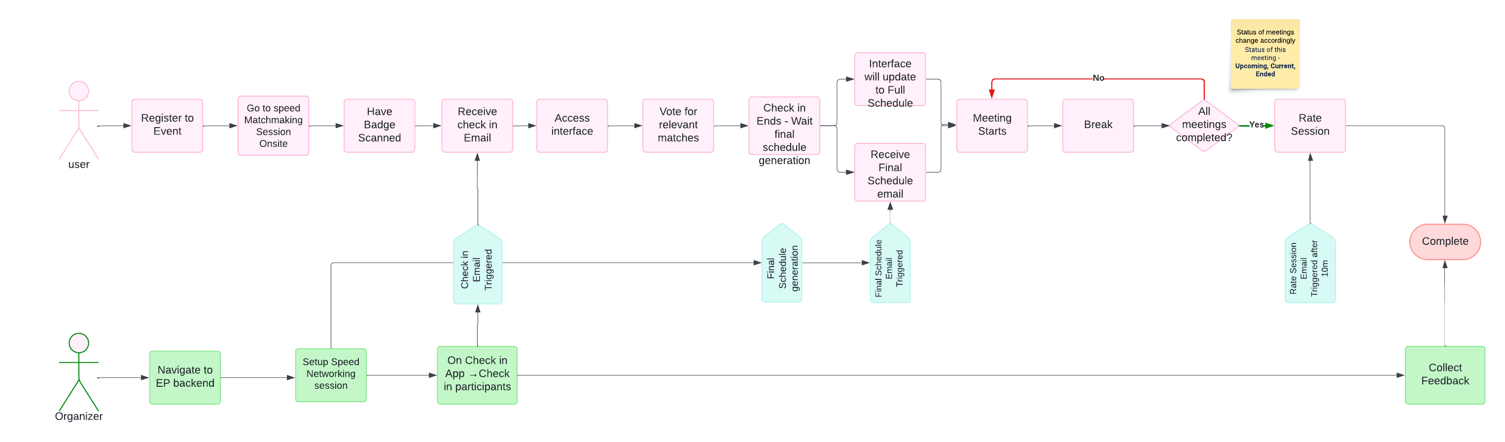
As the timeline progresses, the information that the user sees through their personalised link changes to reflect the current step. The steps are outlined below, in the order in which they occur.
“You're Checked In!”
After having his badge scanned to be added to the speed networking session, as soon as the user enters the interface through his personalised email link, he’ll see that he is checked in and will see a loading animation on the interface screen.
”Matches list ready!”
After participants with similar matching interests have checked into the session, the interface will change to the voting screen where the user can deselect any non-relevant matches.
Even if you marked someone as not relevant, you can still be paired with that person if there aren't enough relevant people or if there are more not relevant participants in the session.
All participants are liked (thumbs up) by default. If a user doesn't vote at all, all proposed matches will remain liked.
As more and more people check into the speed networking session, more and more matches will be generated for each person so in your communications you’ll want to encourage people to check back for new matches several times.
During this step, the top part of the screen will display a countdown timer until check-in has ended.
”Voting is over!”
As soon as check-in ends, the page will change to “Voting is over! and the countdown timer will begin counting down to the sending final schedule step.
Once voting has ended, the voting list becomes frozen and the algorithm uses everyone’s voting input to calculate the meeting matches and generate the meetings schedule.
%2013.57.12_86ce82c5-20240726-165745.jpg?inst-v=cc83e9bc-f068-477e-bcc8-b8af756e7feb)
”Your schedule is ready!”
List View:
After final schedules have been sent, the page changes to “Your schedule is ready!“ and the countdown timer begins counting down to the meetings start time. The list of generated meetings is shown with these details for each meeting:
Time
Table number
Photo (If there is no photo, we display a randomly colored placeholder with the first letters of first and last name)
Name and surname
Position - If this information was filled
Company name - If this information was filled
Status of this meeting - Upcoming, Current, Ended
Card View
Users can click on a meeting and see the other person's profile card that contains additional information.
When the user first clicks on a meeting and a card is shown, a tutorial is also displayed showing that the card can be changed to the next person’s card by swiping or by clicking on the arrow. The tutorial can be closed by tapping on the screen in any area.
For each card there is a randomly assigned color and "Interest Categories" tags are colored with the same color with a transparency of 10%.
When there are 10 seconds left before the first meeting, a pop-up with a countdown of 10 seconds and a person’s short info and table number is displayed. The pop-up can’t be closed.
%2014.08.48_eb6a4126-20240726-170907.jpg?inst-v=cc83e9bc-f068-477e-bcc8-b8af756e7feb)
Meetings
When a meeting is in progress, it is labeled as “Current” and the page timer displays a countdown to the end of the meeting. Once the meeting is over, it is marked as “Ended” and the page timer switches to a “Break” countdown, showing the time remaining until the break ends and the next meeting begins. The upcoming meeting is labeled as “Upcoming,” but this status only appears if all previous meetings have ended.
%2014.09.38_c7eb0f01-20240726-170950.jpg?inst-v=cc83e9bc-f068-477e-bcc8-b8af756e7feb)
Break Timer:
%2014.09.38_21c1ccc8-20240726-171022.jpg?inst-v=cc83e9bc-f068-477e-bcc8-b8af756e7feb)
The Meetings are over!
When all meetings are over, the pop-up “The meetings are over!“ appears and invites the user to rate the entire session. They can rate it immediately or later. If later, the “Rate session“ button becomes pinned to the bottom of the screen.
The screen under the pop-up has the title “All meetings complete!“ and the list of meetings is shown, all marked as “Ended“.

The session rating pop-up contains 3 fields:
Rate the session – 5 stars
Did you enjoy the session? – Yes/No field
Did the matchmaking work well? – Yes/No field
To send the form the user needs to press the “Send“ button. This button becomes active after all 3 fields are filled.

After form is successfully sent and saved, a success message “Session successfully rated.“ appears.
Troubleshooting:
Counter Frozen: Please refresh the page